1、单位名称:武汉远大弘元股份有限公司
2、组织机构代码:717991729
3、法定代表人: 杨磊
4、生产地址:湖北省鄂州市葛店开发区创业南路5号
5、联系方式:87452603
6、生产经营和管理服务的主要内容、产品及规模:氨基酸系列产品的生产及国内外销售,年产量约3000吨
二、排污信息
1、主要污染物及特征污染物的名称
废水:COD、氨氮、pH值、总磷、总氮、悬浮物、动植物油、总有机碳、色度、急性毒性、五日生化需氧量;
废气:氯化氢、VOCs、颗粒物、氨气、硫化氢、臭气浓度、非甲烷总烃、氯气。
2、排放方式:
1)废水通过厂内污水处理站处理达标后,通过唯一主排口排入葛店开发区三王(葛华)污水处理厂;
2)主要生产车间均采取微负压,生产废气经吸收塔处理后高空有组织排放。
信息公示

1.监测报告公示
2026年2月监测报告
,废水、废气均达标











2. 污染物排放情况

二、基本信息(仙桃分公司)
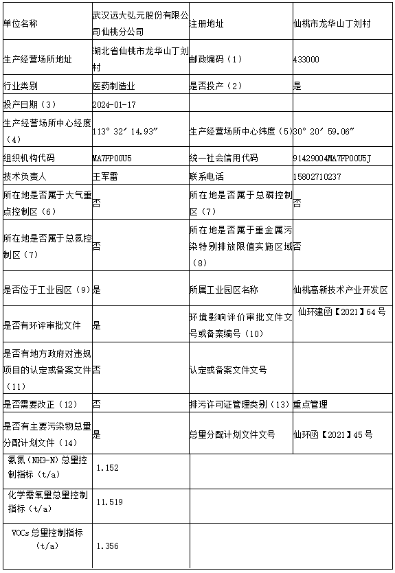
1、单位名称:武汉远大弘元股份有限公司仙桃分公司
2、统一社会信用代码:91429004MA7FP00U5J
3、法定代表人: 杨磊
4、生产地址:湖北省仙桃市龙华山丁刘村
5、联系方式:87452603
6、生产经营和管理服务的主要内容、产品及规模:氨基酸系列产品的生产及国内外销售,年产量约5400吨
二、排污信息
1、主要污染物及特征污染物的名称
废水:COD、氨氮、pH值、总磷、总氮、悬浮物、动植物油、总有机碳、色度、急性毒性、五日生化需氧量;
废气:氯化氢、氨气、硫化氢、臭气浓度、非甲烷总烃、氯气、硫酸雾。
2、排放方式:
1)废水通过厂内污水处理站处理达标后,通过唯一主排口排入仙桃市东江环保科技有限公司污水处理厂;
2)主要生产车间均采取微负压,生产废气经吸收塔处理后高空有组织排放。
信息公示
1.监测报告公示
2026年2月监测报告
,废水、废气均达标


2.污染物排放情况


清洁生产企业基本信息公示表
企业基本信息

2025年度主要污染物排放信息


2025年能源消耗

注:1.本项目不涉及有毒有害物质的排放;
2.2026年3月5日首次纳入清洁生产审核工作,本文件将2025年度相关信息进行编制汇总进行公示,同时启动审核招标工作。
武汉远大弘元股份有限公司仙桃分公司
2026年3月13日
